メルマガ配信
お問い合わせ
正会員専用
受託事業
判例検索
メルマガ配信
ホーム
トピックス一覧
図書のご案内
就業規則関連
仕事と生活の調和関連
労務管理関連
法令関係
賃金関連
その他図書
図書申込フォーム
判例検索
受託事業
個別労働紛争防止・解決普及啓発事業
建設業の一人親方等に対する安全衛生教育支援事業
セミナー等
外国人技能実習制度関係者養成講習のご案内
育成就労制度関係者養成講習
全基連概要
ディスクロージャー
賛助会員のご案内
入会フォーム
検索結果
サイトマップ
本サイトについて
お問い合わせ
メルマガ配信
配信申込フォーム
配信先変更フォーム
配信中止フォーム
関連リンク
プライバシーポリシー
労働審判員連絡協議会
定期総会・シンポジウム・経験交流会のご案内
定期総会・シンポジウム・経験交流会のお申込み
労働審判員連絡協議会加入のお申込み
労委関係刊行物のご案内
労委関係刊行物購入申込フォーム
中央労働時報-道幸哲也先生追悼特集
ホーム
>
セミナー等
>
育成就労制度関係者養成講習
外国人技能実習制度関係者養成講習のご案内
2026年度開催スケジュール
監理責任者等講習
【会場受講専用】監理責任者等講習の申込フォーム
技能実習責任者等講習
【会場受講専用】技能実習責任者講習の申込フォーム
【会場受講専用】技能実習指導員講習の申込フォーム
【会場受講専用】生活指導員講習の申込フォーム
オンライン講習
オンライン監理責任者等講習の申込フォーム
オンライン技能実習責任者講習の申込フォーム
オンライン技能実習指導員講習の申込フォーム
オンライン生活指導員講習の申込フォーム
受講者変更申込フォーム
お問い合わせフォーム
トピックス一覧
育成就労制度関係者養成講習
育成就労制度が令和9年4月1日から始まります。
監理支援機関の許可申
請は
令和8年4月15日受付開始
育成就労計画の認定申請は令和8年9月1日から受付開始
育成就労責任者・育成就労指導員・生活相談員 養成講習の受講が全て義務化
育成就労制度とは
令和6年6月21日に公布された改正入管法及び「外国人の育成就労の適正な実施及び育成就労外国人の
保護に関する法律」(育成就労法)に基づき、従来の外国人技能実習制度を解消し、新たに育成就労制度が
創設されます。
施行日は令和9年4月1日です。
育成就労制度の概要
1.育成就労制度のポイント
育成就労制度は、技能移転による国際貢献を目的とする技能実習制度を抜本的に見直し、我が国の人手
不足分野における人材育成及び人材確保を目的とするものです。
2.育成就労制度の目的
育成就労制度は、育成就労産業分野において、我が国での3年間の就労を通じ特定技能1号水準の技能
を有する人材を育成するとともに、当該分野における人材を確保することを目的としています。
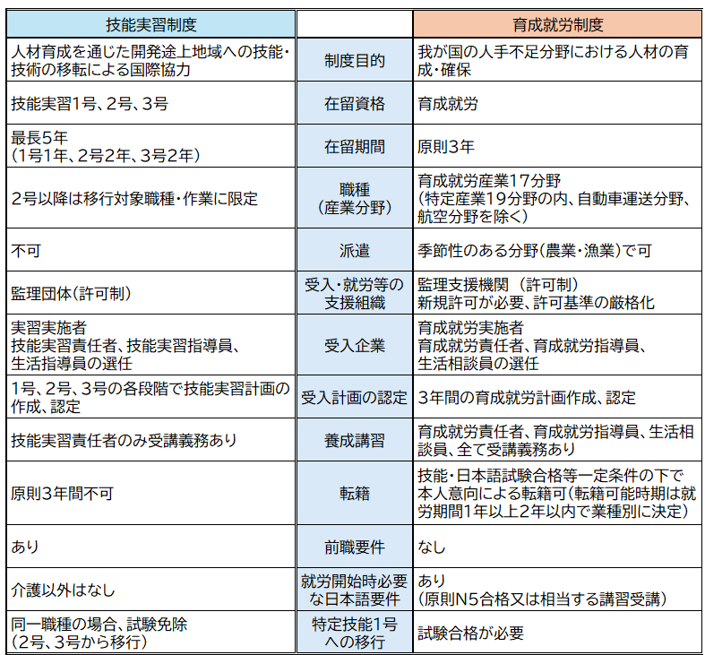
3.技能実習制度との比較
4.育成就労外国人の受入形態
(1)単独型育成就労
育成就労実施者の外国にある事業所から育成就労外国人を受け入れて育成就労を行わせる形態。
(2)監理型育成就労
監理支援機関が、育成就労実施者に対して指導・監督をしながら育成就労を行わせる形態。
5.育成就労計画の認定制
育成就労制度においても技能実習制度と同様に、育成就労実施者は育成就労外国人ごとに育成就労計
画を作成(監理型育成就労の場合は監理支援機関の指導にもとづいて作成)し、外国人育成就労機構
から認定を受ける必要があります。
(注)育成就労計画の施行日前申請
令和8年9月1日(火)から育成就労計画の認定申請(施行日前申請)の受付が開始されます。
6.監理支援機関の許可制
育成就労制度においても技能実習制度と同様に、監理支援事業を行う者は主務大臣から監理支援事業
の許可を受ける必要があります。
技能実習制度において監理団体の許可を受けていた団体も、別途監理支援事業の許可を受ける必要が
あります。
(注)監
理支援機関の施行日前申請
令和8年4月15日(水)から監理支援機関許可の申請(施行日前申請)の受付が開始されます。
7.養成講習受講の義務化
育成就労制度においても技能実習制度と同様に、育成就労実施者は、育成就労外国人を受け入れる
事業所ごとに、育成就労責任者、育成就労指導員、生活相談員を選任することが必要です。
技能実習制度では、技能実習責任者のみ養成講習受講が義務でしたが、育成就労制度では育成就労責
任者、育成就労指導員、生活相談員全ての講習の受講が義務となります。
監理支援機関においても、養成講習を受講した監理支援責任者の選任が必要です。
(注)育成就労制度における養成講習については、その実施内容等が現時点(令和8年3月2日)では公表
されていません。経過措置として当分の間は、技能実習制度における養成講習を受講していれば足り
ることとしています。
ページトップへ
サイトマップ
プライバシーポリシー
本サイトについて
Copyright © 2015 公益社団法人 全国労働基準関係団体連合会 All rights reserved.